云智设计传媒学院
Toggle navigation
首页
学院概况
学院简介
学院领导
教师团队
学管团队
专业设置
新闻动态
学院新闻
通知公告
教学科研
规章制度
科研成果
学生工作
党团建设
实训基地
校企合作
资源下载
信息门户
电子邮件
学生
教职工
校友
首页
> 新闻动态
> 通知公告
通知公告
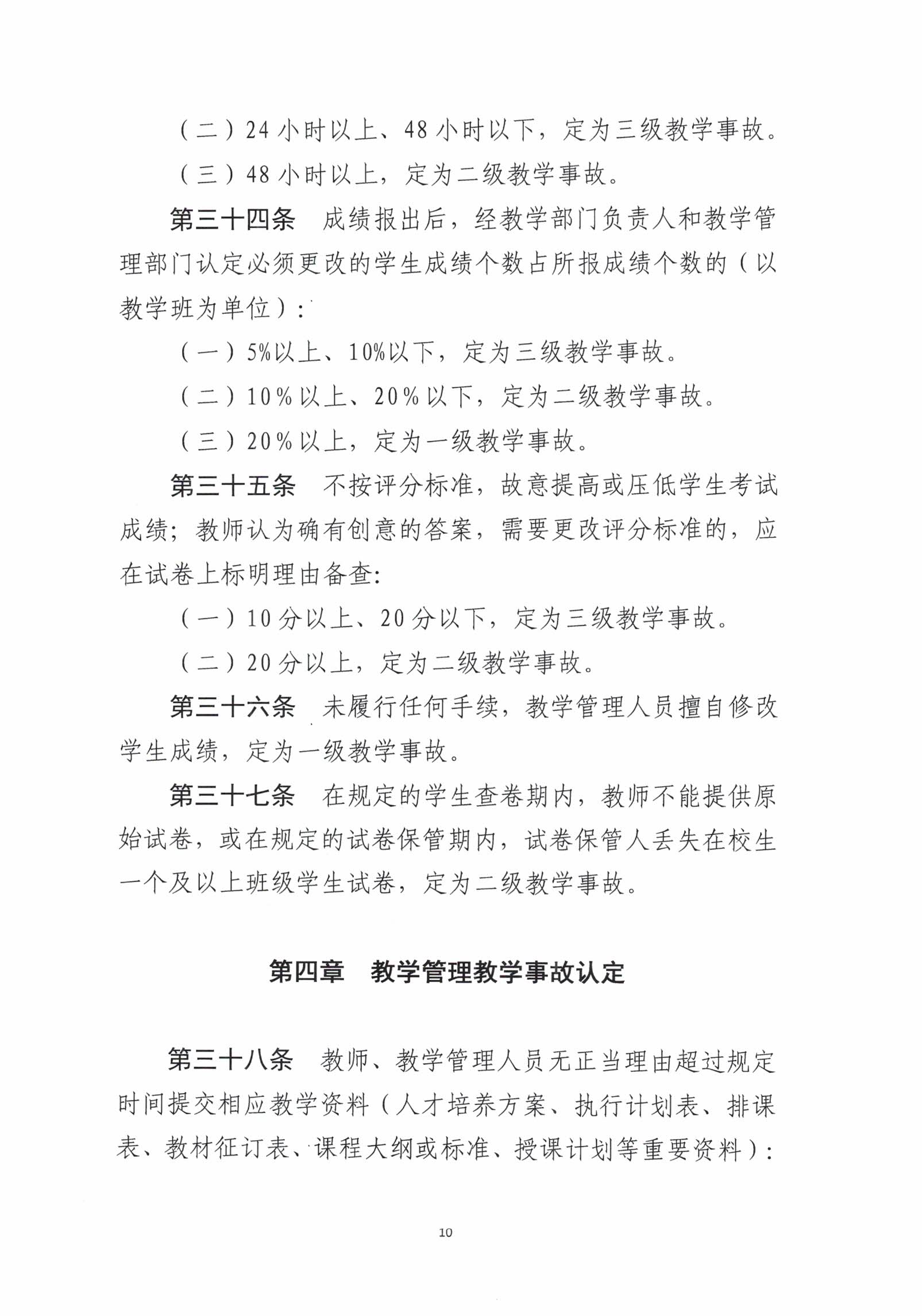
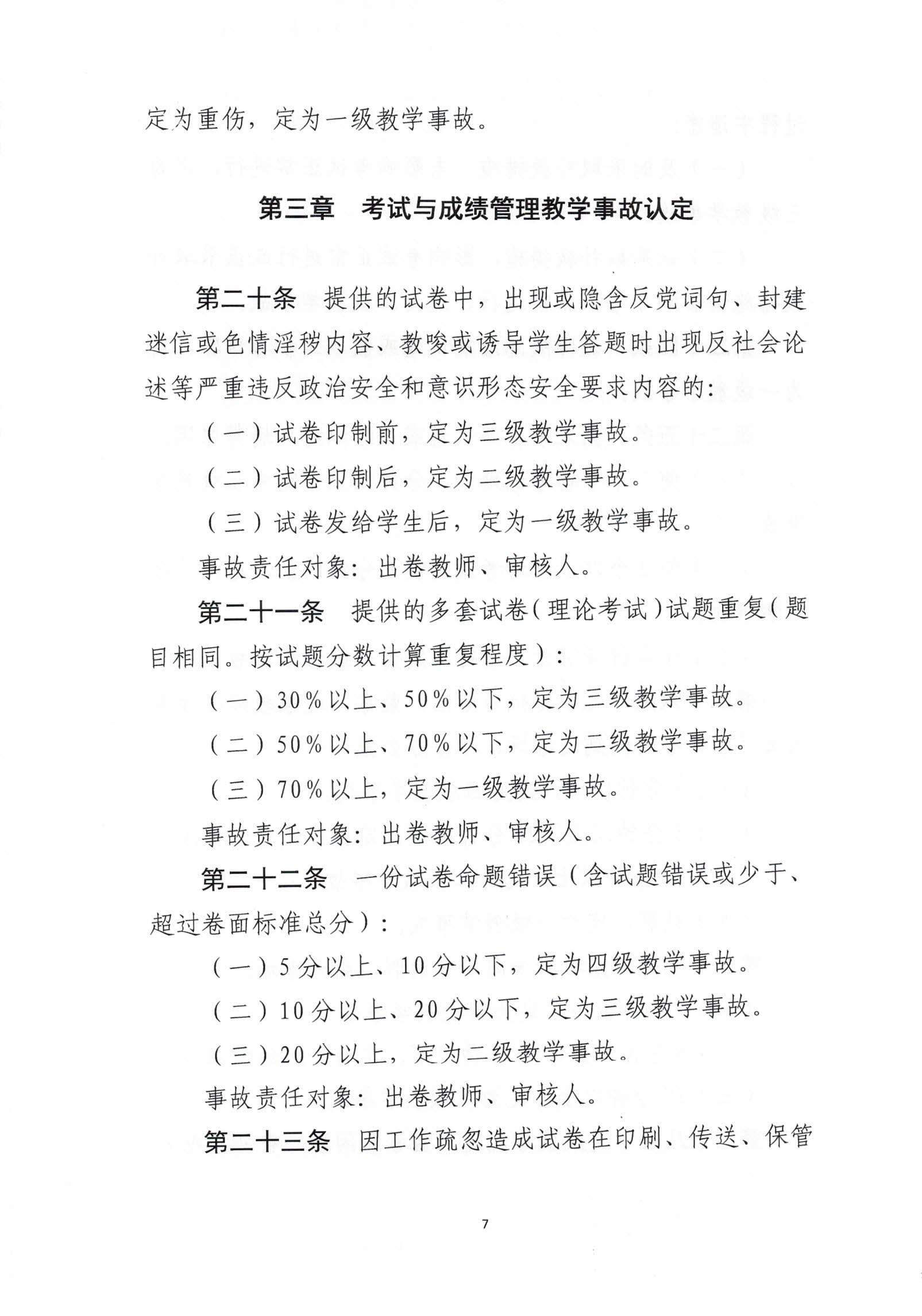
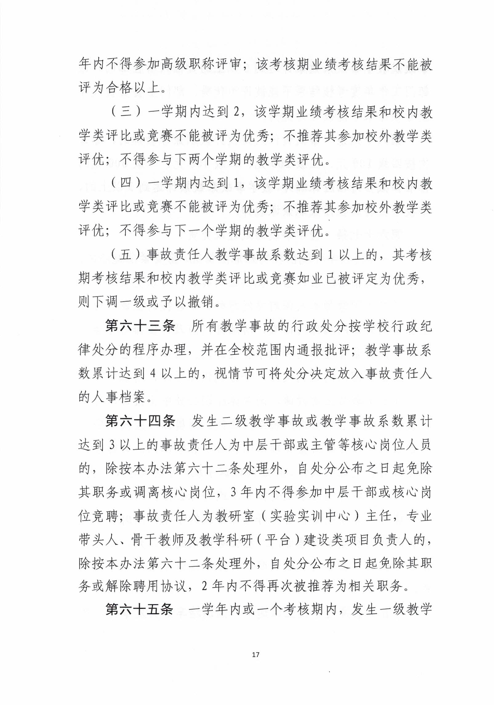
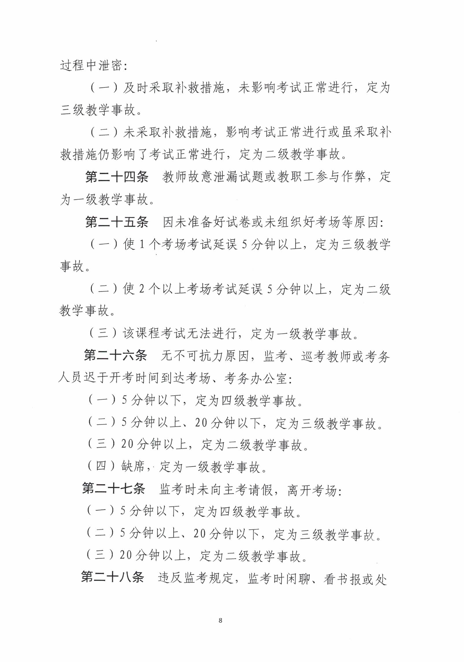
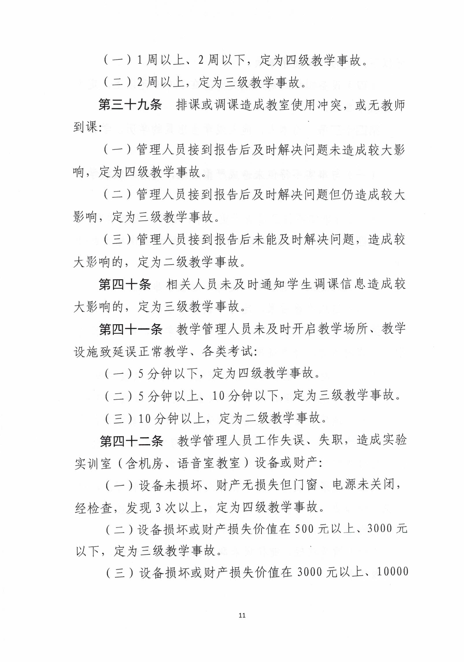
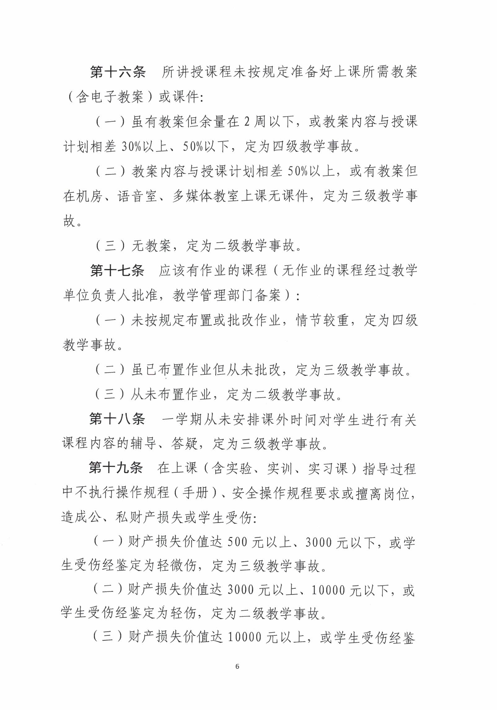
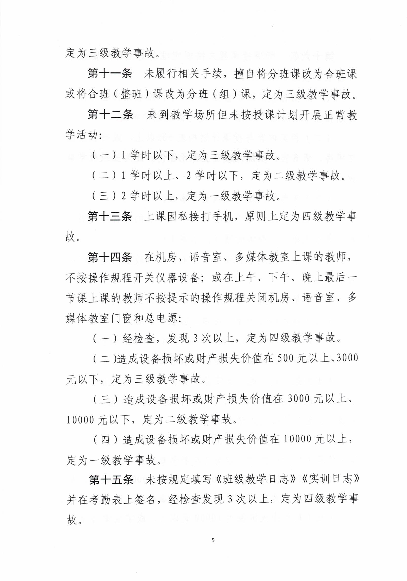
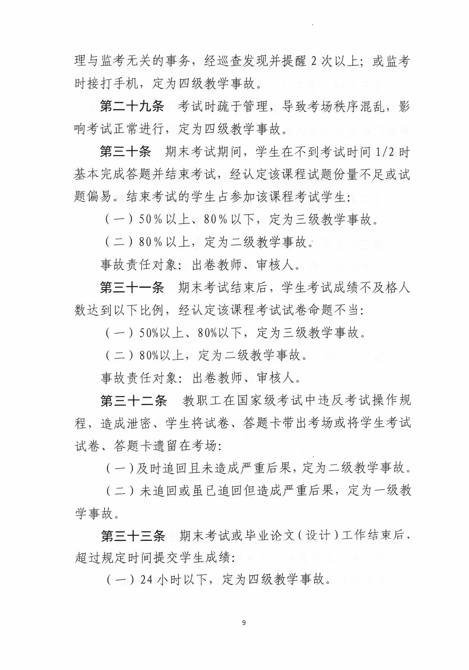
广州华南商贸职业学院教学事故认定与处理办法
作者:云智设计传媒学院
时间:2020-08-30
新闻热点
News
学校首页
广州市白云区钟落潭镇长腰岭长学路300号 电话:020-28388100;邮箱:hnsmyb@126.com
版权所有:广州华南商贸职业学院 粤ICP备18019536号-1 粤ICP备18019536号-2
关注官方微信
关注官方微博
Copyright © 2012 华南商贸职业学院 | 京公网安备:110402430033
关注官方微信
关注官方微博
Copyright © 华南商贸职业学院
京公网安备:110402430033号